跳到主要內容區
Menu
本系各項資訊快捷
資訊科技與管理系教學事務版
資訊科技與管理系學生事務版
首頁
本系與學會簡史
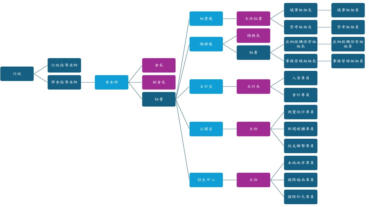
組織架構
單位介紹
系學會行政團
系學會會本部
系學會秘書室
系學會總務處
系學會主計室
系學會公關室
招生中心
中心簡介
組織架構
業務職掌
活動紀錄
跨校院級計畫
高等教育深耕-自主學習計畫
高等教育深耕-專題實務製作
大學社會責任種子型計畫
大學社會責任社會服務實踐(前身為融入服務學習與社會永續責任)
學生事務處-三好校園推廣
學生事務處-品德教育推廣
學生事務處-生命教育推廣
教育部青年發展署青年志工提案計畫
教師研發社群
教師成長社群
創新教學計劃
法規彙整
會議記錄
組務會議
處(室)務會議
學會主管會議
全員大會(系週會)
招生中心會議
活動委員會會議
課程委員會會議
新版校行事曆
本會合作單位
本功能需使用支援JavaScript之瀏覽器才能正常操作
社群軟體
社群軟體
LINE 官方帳號
Facebook
Instagram
Email
活動報名專區
活動報名專區
114學年系學會人事基本資料表
本會組織架構
本會組織架構
系學會行政架構
系學會本部架構
系學會招生中心暨國際專班關懷架構
訪問人數
最後更新日期:
最後更新日期
最後更新日期:
2025/08/25
Close (Esc)
Share
Toggle fullscreen
Zoom in/out
Previous (arrow left)
Next (arrow right)